近年来,凭借部署快、成本小、灵活性高等优势,RPA已成为企业实现数字化转型最有力的工具之一,市场需求大增、发展前景广阔。为进一步推动我国RPA产业生态发展,2020年9月,中国信息通信研究院(以下简称“信通院”)联合十余家核心单位在北京正式成立了RPA产业推进方阵(RPA Industries Development Alliance,以下简称“RUIDA”)。
2021年,RUIDA围绕标准研究、评估测试、产业研究、产业活动等开展了一系列工作,为进一步践行服务行业的宗旨,助力新一年的开拓进取,RUIDA于2022年1月25日线上召开了“2021RPA产业推进方阵成果发布会”。会议由人工智能关键技术和应用评测工信部重点实验室指导,中国信通院云大所、RPA产业推进方阵主办,南京新一代人工智能研究院承办。作为RUIDA产业推进方阵重要成员之一,艺赛旗联合创始人&高级副总裁胡立军应邀参会,并与会上分享了艺赛旗最新研发的流程挖掘和任务挖掘产品—RPM的相关信息。
艺赛旗&RPA产业推进方阵合作回顾
2020年10月,为推动和引导RPA产业健康规范发展,中国信息通信研究院联合十余家单位成立RPA产业推进方阵以下简称(RUIDA)。艺赛旗凭借国内RPA领航者地位当选为副理事长单位,积极参与推进后续的RPA标准研究和制定工作。

2021年4月,由中国信通院主办的“2021 RPA 创新产业峰会(RIIS)”在京顺利召开,此次峰会发布了备受瞩目的RPA系统和工具首轮评估结果,艺赛旗凭借持续强化的产品实力成为全国首批获得3+级别的厂商。另外艺赛旗10家大型优秀客户获得2021“智匠”RPA应用优秀案例证书。
这十家企业分别是东方证券、海通证券、太平金科、太平洋产险、广发银行、浦发银行、中国石化集团共享服务有限公司、广州医药、正泰集团、广东电网。


伴随着RUIDA工作的推进,2022年1月14日,中国信通院线上召开了“2021年可信AI成果发布会”,会上发布了备受瞩目的RPA系统和工具应用成熟度第三轮评估结果,并正式揭晓了“智匠”案例第二轮入围结果。艺赛旗客户太平金融运营服务(上海)有限公司、广发银行股份有限公司申报的两项RPA案例入选第二轮2021RPA“智匠”应用优秀案例。本次入选,不仅考核了获奖案例的难度、定制化解决方案契合度、实际收益等,更是对RPA厂商能力的全面审视。

目前“RPA产业推进方阵”已经初步形成RPA标准体系《机器人流程自动化能力系列评估方法》系列标准的制定,艺赛旗参与了RPA“工具标准”、“交付标准”的两项具体制定工作,参与标准的制定,彰显了艺赛旗在RPA方面的权威及能力。
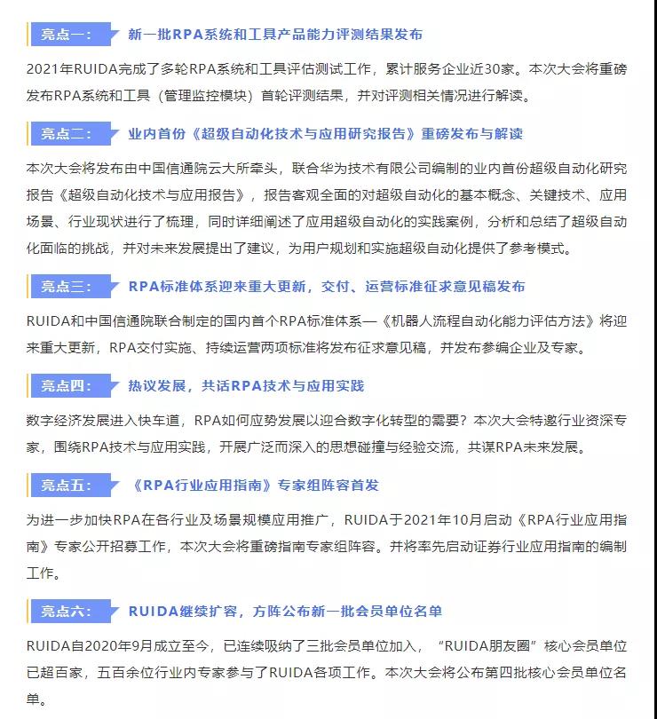
在本次RPA产业推进方阵成果发布会上全面展示了RUIDA过去两年的研究成果:

RPA产业推进方阵工作在中国信通院的带领下不断推进着RPA行业标准的制定工作,这是行业专家集体智慧的结晶。本次RPA产业推进方阵成果发布会也是对过去工作的全面展示与总结以及对未来工作方向的推进。艺赛旗作为RUIDA副理事长单位一直积极联合业界同行全力推进RPA行业标准的制定工作。
RPA的最佳组合—RPM
本次RUIDA成果发布会上,艺赛旗带来了最新研发的流程挖掘和任务挖掘产品——RPM,艺赛旗联合创始人&高级副总裁胡立军在会上与大家进行了分享与探讨。
根据Gartner2021发布的重要战略趋势中,分析师指出:“公司需要采取新的策略(如超级自动化)满足客户和员工不断变化的需求和日益增长的体验期望。单一的自动化工具已经不足以满足日益高效、弹性的数字业务流程。构建全流程自动化平台已经成为目前企业特别是很多大型企业的需求方向”。艺赛旗作为国内RPA行业领航者企业,对智能创新技术的研究一直走在国内前沿。伴随着艺赛旗RPA在国内RPA大型企业成功案例的积累,帮助更多企业塑造基于RPA的超级自动化全生命周期流程管理平台,利用流程挖掘和任务挖掘产品RPM更好的辅助企业进行数字化转型工作,是艺赛旗2022年的重要战略方向之一。

胡总在演讲中介绍到:以往对流程的分析与监测很大程度上依赖于人工。这其中可能会出现诸如收集需求难,业务人员对自动化不理解;调研难,效率低;很多需求并非自动化需求、调研出的不是企业中价值最高的业务;难以评估优先级,阶段性的业务难以被重现;生产环境和调研环境不一致等问题。即使最终制定了优化方案,也可能由于各模块负责人对整体流程的感受不足,而影响到实际效果。并且通过人与人的沟通和访谈,整个团队需花费数天甚至数周来完成业务流程的梳理,最终形成流程图和需求文档,这其中耗费了大量的人工和精力。

伴随着RPA的普及和应用场景的不断扩大,使用人工收集业务场景需求、实现自动化流程的方式成为了新的瓶颈,阻碍了RPA的规模化应用。为了解决这一问题,艺赛旗在2021年基于原来的CDA产品,开发了流程挖掘产品iS-RPM。我们的流程挖掘和任务挖掘产品基于两种日志来源,第一种是自动采集用户桌面操作日志,第二种为采集或导入应用系统日志或数据,形成统一格式的数据,并通过标签系统与业务关联。通过自主开发的流程挖掘算法,对企业流程进行优化,并发现能够实现流程自动化的机会。

此外,流程挖掘技术可与RPA(机器人流程自动化)、人工智能技术进行结合,三者集成之后可以释放更大的能量。为企业提供更加高效、易用、投资回报率高的流程发现、流程优化、流程自动化、和流程自动化管理的数字化转型服务。
最后,胡总用RPM前后的使用效果对比展示结束了本次演讲。胡总表示,2022RPM产品对于艺赛旗具有战略性的重要意义,伴随着相关数字化技术的创新与发展,艺赛旗自动化产品将变得更加高效与智能,助力更多企业向数字化转型加速推进。另外他也表示,自动化产品的过程不是一蹴而就的,利用信通院组织的本次会议,也呼吁更多的合作伙伴和我们一起探讨和提供宝贵建议,希望大家一起努力共同推进RPA生态的建设。
预了解更多RPM相关知识,请持续关注艺赛旗2022市场最新动态。
企业平台
发现评估
自动化
行业解决方案
银行
合作伙伴
咨询服务
培训服务
交流社区
售后服务
公司介绍
新闻列表
联系我们
加入我们