中国国际信息通信展览会(PT Expo China,简称“PT展”)1990年首次举办,被誉为“行业变化的晴雨表、技术演进的风向标” 。PT展是由工业和信息化部、中国国际贸易促进委员会主办,中国邮电器材集团公司、中国国际展览中心集团公司承办 ,是亚洲规模最大、最具影响力的信息通信行业年度盛会。每年与成千上万信息通信领域专业人士、行业精英和对ICT感兴趣的观众一起,探索最新的科技成果与应用。
PT展行走于信息通信ICT产业最前端,是泛ICT行业最具影响力的盛会、5G发布的主战场。PT展始终致力于打造最具影响力和创新活力的ICT平台,为ICT产业链提供政策解读、技术研发、市场应用和金融投资等全方位的服务和沟通合作机会;因其前沿、领先、前瞻和高效连接,贯通和满足ICT产业链各方利益和需求。
本届PT展将于9月26日至29日在北京国家会议中心举行,5G、人工智能、科技+文化跨界等内容将成为“吸睛”热点。国内外知名企业将共同诠释“数连世界,智造未来”的展会主题,展现信息通信业与经济社会各领域不断融合发展的创新能量,激发数字经济新活力。
艺赛旗软件作为通鼎集团注资公司,也将在通鼎集团展区亮相。
参展信息提示:
展会时间:2018年9月26日-29日(周三-周六)
展会地址:北京朝阳区天辰东路7号 国家会议中心
展馆:2号馆
展会号:2329 通鼎集团展区
同期,通鼎集团将举行新业务发布会,艺赛旗也将在发布会中做相关专题演讲,欢迎您届时光临。
通鼎集团及艺赛旗展区抢先看


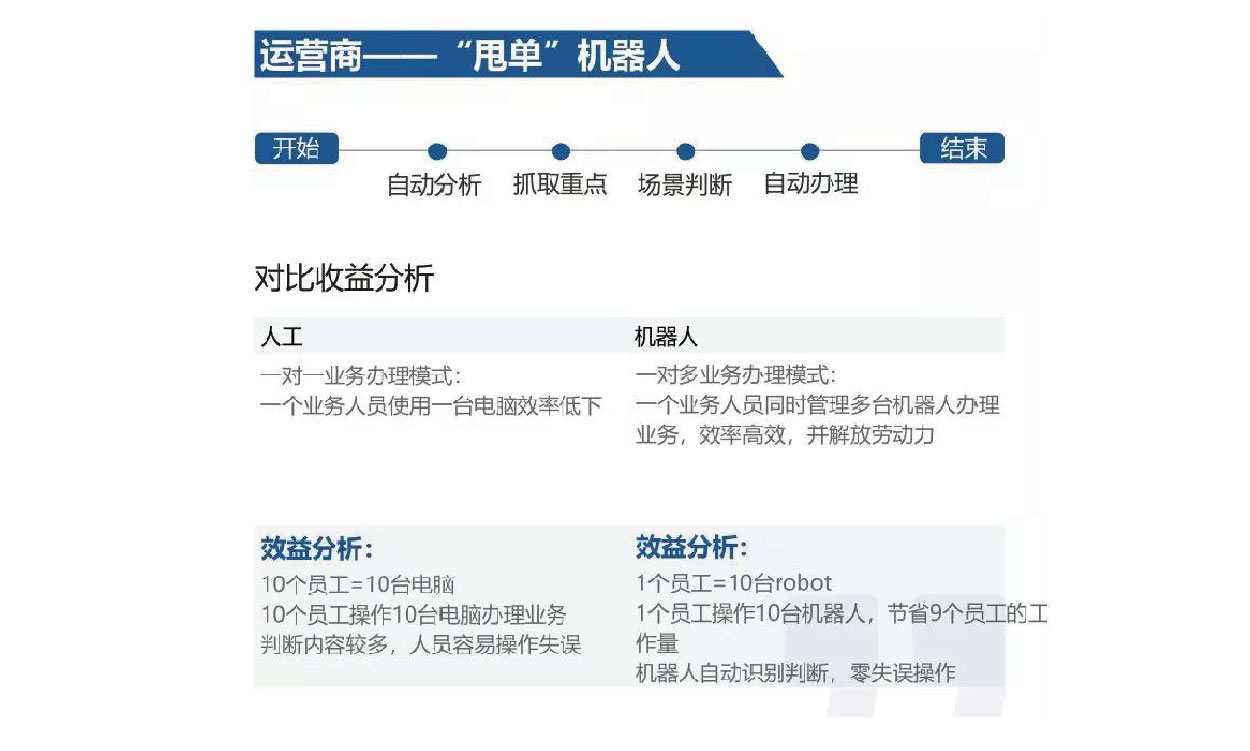
艺赛旗在通讯运营领域中已经获得了诸多实践,以下是几个典型的实践应用场景,欢迎您前来现场和我们洽谈交流,我们将给予您详细的资料和精美的礼品。




关于通鼎集团
通鼎集团有限公司,聚焦国家信息通信产业的深度发展,坚持 “一元为主、精准多元”的发展路线,以“光电线缆及配套、宽带接入、网络安全、大数据、物联网、酒店服务、资本投资、地产金融” 8大版块业务为发展基点,紧紧抓住国家信息通信大发展的战略机遇,既强化创新驱动、保持传统光电线缆产业的业态常新,又深入布局互联网、信息安全、大数据、云计算等新兴产业,乘势而上、顺势而为,全力打好提质增效攻坚战,企业规模、效益连年保持双快增长。
Tongding Group Co., Ltd., focus on the in-depth development of the national information and communication industry, adhere to the development route of "one-direction-oriented, accurate and diverse". With 8 major business of "electric & optical fiber cable and supporting, broadband access, network security, big data, IOT, hotel services, capital investment, real estate finance" as its basis for development. Grasp the strategic opportunity of the national information and communication development, not only strengthen the innovation drive, and maintain the traditional electric & optical fiber cable industry, but also go deep into Internet, information security, big data, cloud computing and other emerging industries, and strive to increase the quality and effectiveness. The enterprise scale and efficiency maintain fast growth continuously.
集团获评中国企业500强、中国竞争力500强、中国制造业500强、中国服务业企业500强、中国机械500强、中国500最具价值品牌、中国通信设备供应商50强、中国光纤光缆最具竞争力企业10强,并与2017年连续获得工信部颁发的制造业与互联网融合发展行业系统解决方案试点示范企业、智能制造试点示范企业、绿色工厂三项荣誉。
Tongding group was evaluated as the top 500 Chinese enterprises, Top 500 Competitiveness Enterprises of China, Top 500 Manufacturing Industry of China, Top 500 Service Enterprises of China, Top 500 Machinery of China, China 500 Most Valuable Brands, Top 50 Communication Equipment Suppliers of China, Top 10 Most Competitive Enterprises in China Optical Fiber and Cable Industry, as well as system solutions Pilot Demonstration Enterprise of integration of manufacturing and Internet industry awarded by the Ministry of Industry and Information in 2017, Pilot Demonstration Enterprise of intelligent manufacturing, and Green Factory.
企业平台
发现评估
自动化
行业解决方案
银行
合作伙伴
咨询服务
培训服务
交流社区
售后服务
公司介绍
新闻列表
联系我们
加入我们